DP83867IR/DP83867CR设计用于轻松实施10/100/1000Mbps以太网局域网。它通过外部变压器直接与双绞线介质连接,并通过IEEE 802.3千兆位介质无关接口 (GMII)、IEEE 802.3标准介质无关接口 (MII) 或缩小版GMII (RGMII) 直接与MAC层连接。QFP封装支持GMII/MII/RGMII,而QFN封装支持RGMII。
Texas Instruments DP83867IR/DP83867CR可同步精密时钟,包括一个同步以太网时钟输出。它提供IEEE 1588起始帧检测功能并具有低延迟。在满功率运行时,DP83867IR/DP83867CR仅消耗490mW (PAP) 和 457mW (RGZ)。局域网唤醒可用于降低系统功耗。
特性
- 超低RGMII延迟:TX < 90ns,rx=""><>
- 符合时间敏感网络 (TSN) 标准
- 457mW的低功耗
- 超过了8000V IEC 61000-4-2标准的ESD保护
- 符合EN55011 B级排放标准
- 在RX/TX上有16个可编程RGMII延时模式
- 集成MDI终端电阻器
- 可编程MII/GMII/RGMII终端阻抗
- WoL(LAN唤醒)数据包检测
- 25MHz或125MHz同步时钟输出
- IEEE 1588时间戳的起始帧检测
- RJ45镜像模式
- 完全兼容IEEE 802.3 10BASE-Te、100BASE-TX和1000BASE-T规范
- 电缆诊断
- MII、GMII和RGMII MAC接口选项
- 可配置I/O电压(3.3V、2.5V、1.8V)
- 快速链接跌落模式
- 支持JTAG
应用
- 电机驱动器
- 工业工厂自动化
- 支持现场总线
- 工业嵌入式计算
- 有线和无线通信基础设施
- 测试与测量
- 消费类电子产品
视频
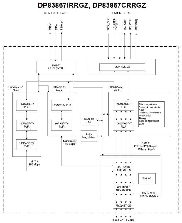
功能框图
发布日期: 2024-10-30
| 更新日期: 2025-09-15

