Texas Instruments INA-DDF-EVM评估模块

Texas Instruments INA-DDF-EVM评估模块设计用于与采用DDF封装的各种仪表放大器兼容。TI INA-DDF-EVM评估模块用于评估采用单电源和双电源配置的器件的性能。该EVM设有表面贴装测试点,具有基准电压源灵活性,提供便捷的输入和输出滤波,可轻松访问节点。

特性

  • 通过表面贴装测试点轻松访问各个节点
  • 具有参考电压源,可提高灵活性
  • 方便的输入和输出滤波

PCB布局

Texas Instruments INA-DDF-EVM评估模块

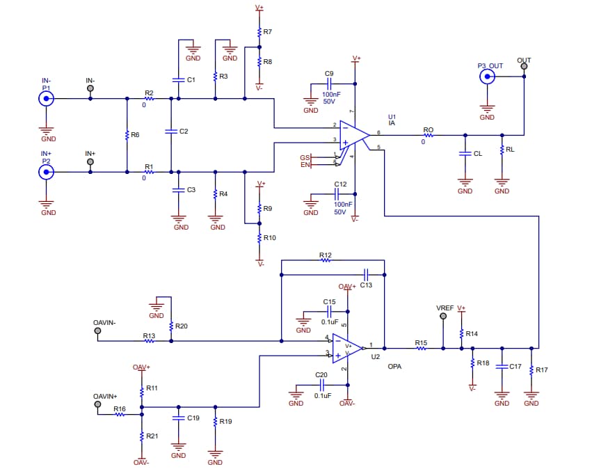
原理图

原理图 - Texas Instruments INA-DDF-EVM评估模块
发布日期: 2022-12-07 | 更新日期: 2025-03-05