Texas Instruments LP8860-Q1 4-Channel LED Driver

德州仪器 LP8860-Q1 4 通道 LED 驱动器

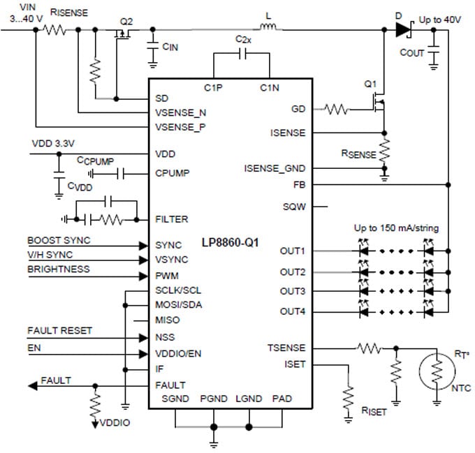
德州仪器 LP8860-Q1 4 通道 LED 驱动器是具有升压控制器的汽车用高效 LED 驱动器。它具有 4 个高精度电流吸收器,可以通过 PWM 输入信号、SPI 或 I2C 主机控制或由二者共同控制。升压转换器可根据 LED 电流吸收器余量电压进行自适应输出电压控制。通过在所有条件下将电压调节到能够满足需要的最低水平,这个特性最大限度地减少了功耗。升压控制器支持针对开关频率的展频和使用专用引脚实现的外部同步。 高开关频率使得 LP8860-Q1 能够避免调幅(AM)射频波段的干扰。

特点
  • 四个高精度电流吸收器
    • 电流匹配 0.5%(典型值)
    • 输出电流高达 150mA/通道
    • 独立 LED 灯串电流调节 -7.4 至 6.5%
    • 调光比 >13000:1,通过外部 PWM 亮度控制
    • 16 位调光控制,通过 SPI™ 或 I2C
    • 两种模式:展示模式与集群模式,可独立控制
  • 混合 PWM 与电流调节,从而提高 LED 驱动光学效率
  • 与 LED PWM 频率同步
  • 升压控制器的可编程开关频率 100kHz 至 2.2MHz,可扩展频谱
  • 升压同步输入
  • 3V 到 48V 的输入电压工作范围

  • 电力线 FET 控制,用于浪涌电流保护、节省待机功耗
  • 使用外部温度传感器自动降低 LED 电流
  • 多种安全与容错特性
  • SPI 或 I2C 接口

应用
  • 汽车信息娱乐显示
  • 汽车仪表显示
  • 汽车背光
  • 汽车 LED 背光
  • LCD 汽车

LP8860-Q1EVM 评估模块(EVM)

德州仪器 LP8860-Q1EVM 评估模块(EVM)帮助设计人员评估 LP8860-Q1 的工作情况和性能。LP8860-Q1 是高效的汽车用 LED 驱动器,用于 LCD 背光应用。该评估模块含有 TI MSP430 微处理器,可通过 USB 轻松进行通信,从而为测试和评估电路提供便利。评估板上有 VIN、VDD 电源连接及测试点。Windows GUI 软件用来控制器件的 I2C/SPI 寄存器。

特点
  • 3V-40V 输入范围
  • 48V 最大升压输出电压
  • 真正的调光比 1:13000
  • 电源连接至 VIN 和 VDD 以及每种信号的测试点
  • 评估软件
套件包括
  • SNVC156,LP8860EVM(Rev. A)
  • SNVU382,LP8860-Q1EVM 用户指南(Rev. A)
  • 用于汽车照明的 SNVSA21、LP8860-Q1 Low-EMI 高性能 4 通道 LED 驱动器 (Rev. B)
  • USB 连接线

简化示意图
Simplified Schematic
eNews
  • Texas Instruments
发布日期: 2015-09-22 | 更新日期: 2025-05-21