OPA2834为要求低功耗的电池供电和便携式应用提供出色的带宽与IQ比。OPA2834高速运算放大器具有极低的失真,因此非常适合用于数据采集系统和麦克风前置放大器。
特性
- 超低功耗:
- 电源电压:2.7V至5.4V
- 静态电流 (IQ):170µA/通道(典型值)
- 带宽:50MHz (G = 1V/V)
- 压摆率:26V/µs
- 建立时间 (0.1%):88ns(2VSTEP)
- HD2、HD3:–131dBc、–146dBc(10kHz,2VPP)
- 输入电压噪声:12nV/√Hz (f = 10kHz)
- 输入失调电压:350µV(±1.9mV最大值)
- 负轨输入、轨到轨输出 (RRO)
- 输入电压范围:–0.2V至3.9V(5V电源)
- 工作温度范围:–40°C至+125°C
应用
- 电源中的电流检测
- 低功耗信号调理
- 电池供电应用
- 便携式录音器
- 低功耗SAR和ΔΣ ADC驱动器
- 便携式设备
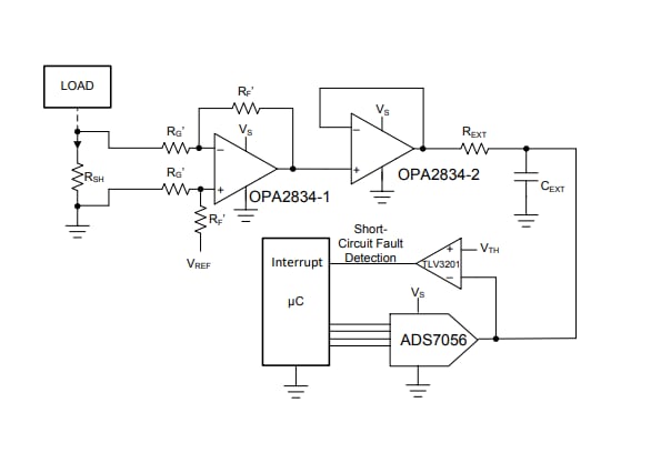
框图
发布日期: 2019-10-17
| 更新日期: 2024-01-02

