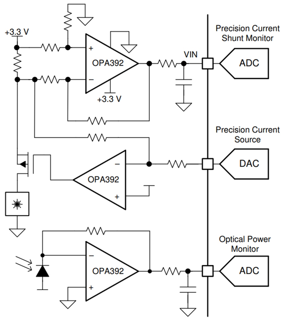
OPAx392采用TI的e-trim™运算放大器技术,无需输入斩波或自动调零技术即可实现超低失调电压和失调电压漂移。该技术为传感器输入或光电二极管电流至电压测量提供超低输入偏置电流,为光学模块或医疗仪器创建高性能跨阻抗级。
特性
- 低失调电压:±10µV(最大值)
- 低漂移:±0.18µV/°C
- 低输入偏置电流:10fA
- 低噪声:4.4nV√Hz(10kHz时)
- 低1/f噪声:2µVPP(0.1Hz至10Hz)
- 低电源电压运行:1.7V至5.5V
- 低静态电流:1.22mA
- 快速稳定:0.75µs(1V至0.1%)
- 快速压摆率:4.5V/µs
- 大输出电流(+65/-55mA短路)
- 增益带宽:13MHz
- 轨到轨输入和输出
- 指定温度范围:–40°C至+125°C
- EMI和RFI滤波输入
应用
- 多参数患者监护仪
- 心电图 (ECG)
- 化学/气体分析仪
- 光学模块
- 模拟输入模块
- 过程分析(pH值、气体、浓度、力和湿度)
- 气体检测器
- 模拟安防摄像头
- 商用直流/直流
- 脉搏血氧仪
- 直流内部互连(长距离、潜艇)
- 数据采集 (DAQ)
光学模块的应用
发布日期: 2021-08-30
| 更新日期: 2025-04-28

