Texas Instruments REF50x精密电压基准
Texas Instruments REF50x精密电压基准是一款噪声低、漂移低、精度电压基准极高的产品系列。此系列电压基准支持灌电流和源电流,且具备出色的线路及负载调节性能。REF50x精密电压基准的最大温漂低至2.5ppm/°C,最大精度高达0.025%,噪声低至0.5μVPP/V。此系列电压基准支持42V的宽电源电压额定值、340μA的超低IQ和±10mA的高输出电流。REF50x电压基准采用8引脚SOIC和VSSOP封装,额定工作温度范围为-40°C至125°C。典型应用包括精密数据采集系统、半导体测试设备、工业过程控制、医疗器械、压力和温度变送器。REF50x基准电压源具有出色的长期稳定性,第一个1000小时后为22ppm (SOIC-8),第一个1000小时后为50ppm (VSSOP-8)。这些基准电压源有增强级(REF50xxEI)、高级(REF50xxXI)和标准级(REF50xxAI)可供选择。
特性
- 低温漂(最大值):
- 增强型:2.5 ppm/°C
- 高档:3 ppm/°C
- 标准级:8ppm/°C
- 高精度(最大值):
- 增强型:0.025%
- 高档:0.05%
- 标准级:0.1%
- 低噪声:
- 增强型:0.5μVPP/V
- 高/标准级:3μVPP/V
- 出色的长期稳定性:
- 第一个1000小时后为22ppm (SOIC-8)
- 第一个1000小时后为50ppm (VSSOP-8)
- 支持宽输入电压范围:
- 增强型:42V
- 高/标准级:18V
- 高输出电流:±10 mA
- 工作温度范围:-40 °C至125 °C
应用
- 精密数据采集系统
- 半导体测试设备
- 工业过程控制
- 医学仪表
- 压力和温度变送器
- 实验室和现场仪表
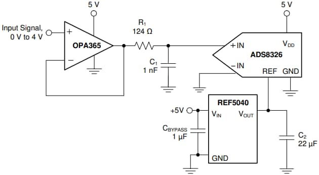
原理图
发布日期: 2025-01-24
| 更新日期: 2026-01-01
