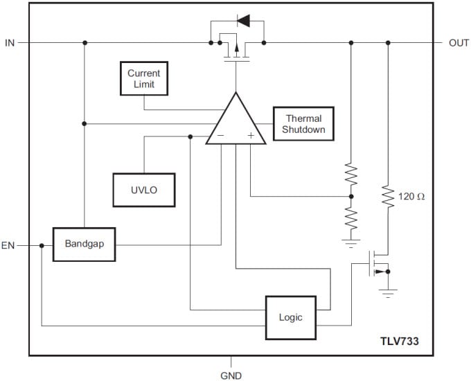
德州仪器 TLV733 300mA 低压差稳压器是有 300mA 拉电流能力的超小型、低静态电流 LDO,带有良好的线路和负载瞬态性能。这些器件具有 1% 的典型精度。TLV733 系列设计具有先进的无电容器结构,确保无需输入或输出电容器也可稳定工作。输出电容器的去除,实现了非常小的解决方案尺寸,并能在启动时避免涌流。然而,如需输出电容器,TLV733 系列也可搭配陶瓷输出电容器稳定工作。如果使用了输出电容器,TLV733 还能在器件上电和使能的过程中进行折返电流控制。对于电池供电设备,这一功能尤其重要。TLV733 提供了一个主动下拉电路,在禁用时可快速卸下输出负载。