失效防护逻辑电路允许在电源引脚之前施加控制引脚上的电压,从而保护器件免受潜在的损害。所有控制输入具有兼容1.8V逻辑阈值。当器件在有效电源电压范围内运行时,该阈值可确保TTL和CMOS逻辑电路的兼容性。
特性
- 轨到轨运行
- 双向信号路径
- 低导通电阻:5Ω
- 宽电源电压范围:1.08V至5.5V
- 工作温度范围:−40°C至+125°C
- 1.8V逻辑兼容
- 失效防护逻辑
- 低电源电流:10nA
- 转换时间:14ns
- 先断后合开关操作
- ESD保护HBM:2000V
- 行业标准TSSOP和QFN封装
应用
- 模拟和数字多路复用/多路解复用
- HVAC:采暖、通风与空调
- 烟雾探测器
- 视频监控
- 电子销售点
- 电池供电设备
- 家用电器
- 消费类音频
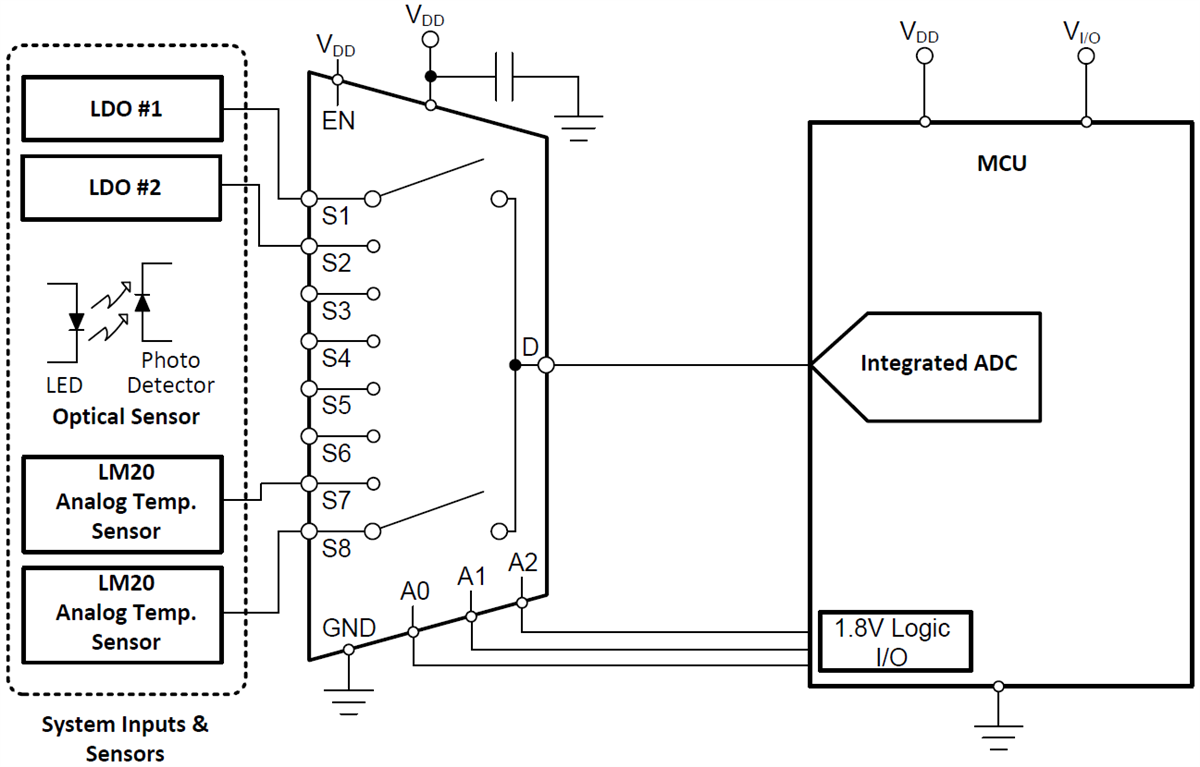
应用示例
Datasheets
发布日期: 2018-10-12
| 更新日期: 2023-07-07

