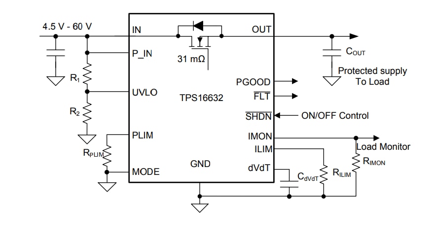
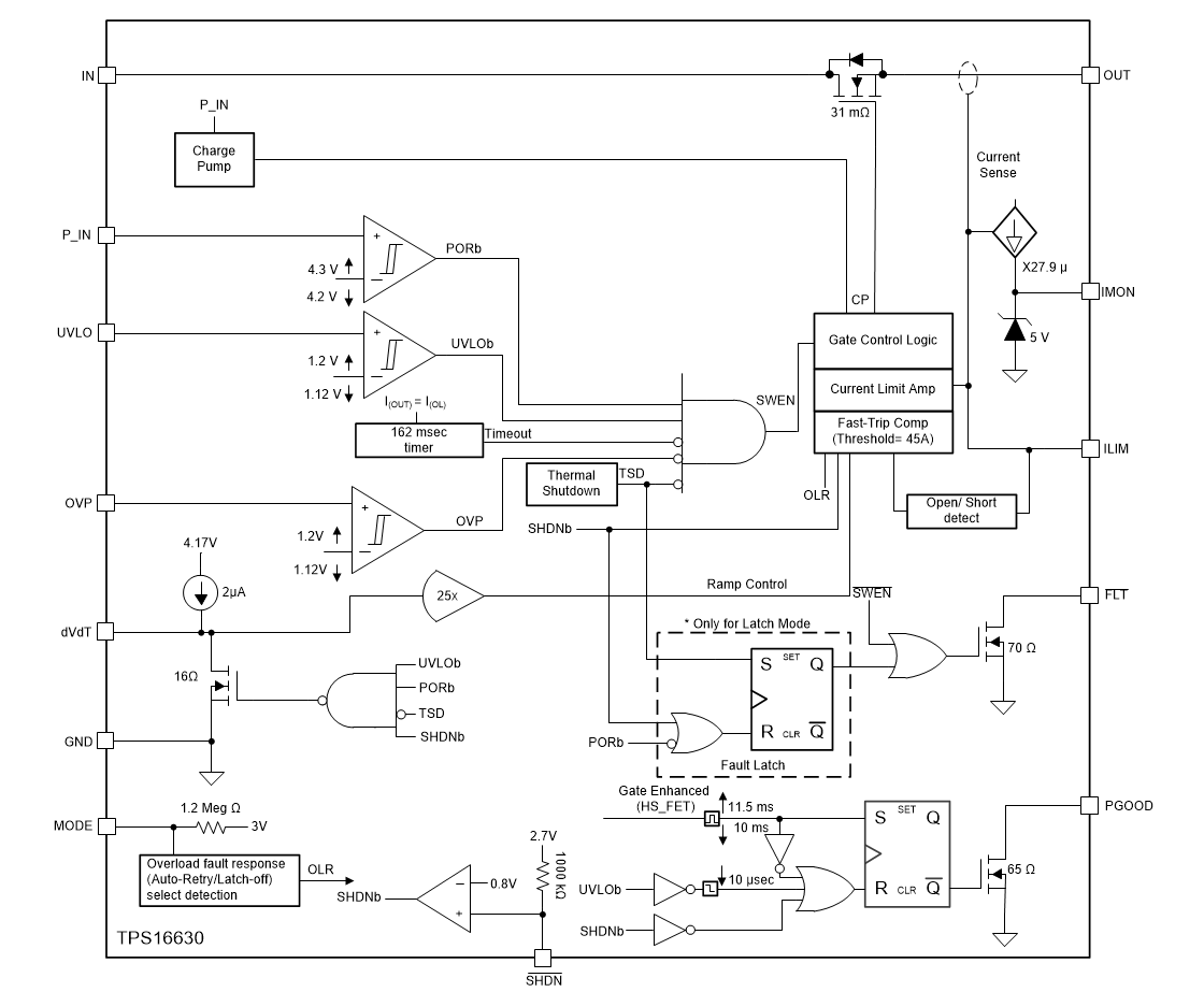
TPS1663x具有可调节过流保护功能以及电源良好输出 (PGOOD)。PGOOD可用于启用和禁用下游直流/直流转换器控制。借助关断引脚,可以从外部控制内部FET的启用和禁用以及将器件置于低电流关断模式。为实现系统状态监视和下游负载控制,TPS1663x提供了故障和精确的电流监视器输出。MODE引脚可用于在两种限流故障响应(闭锁和自动重试)之间灵活地对器件进行配置。
该器件采用4mm × 4mm 24引脚VQFN封装,额定工作温度范围为–40°C至+125°C。
特性
- 工作电压:4.5V至60V,最大绝对值:62V
- 具有31mΩ RON的集成式60V热插拔FET
- 0.6A至6A可调节电流限制 (±7%)
- 低静态电流,关断时为21µA
- 可调节输出功率限制(仅限TPS16632)(±10%)
- 可调节UVLO和OVP切断,具有±2%精度
- 39V最大固定过压钳位(仅限TPS16632)
- 可调节输出压摆率控制,实现涌入电流限制
- 热调节加电支持大型及未知的电容负载充电
- 电源良好输出 (PGOOD)
- 可选过流故障响应选项(自动重试和闭锁 (MODE))
- 模拟电流监视器 (IMON) 输出 (±6%)
- 正在进行UL 2367和UL 60950认证
- 可采用简单易用的24引脚VQFN封装
应用
- 工厂自动化和控制 – PLC、DCS、HMI、I/O模块、传感器集线器
- 电机驱动器 – CNC、编码器电源
- 电子断路器
- 电信无线电
- 工业打印机
框图
输出功率限制性能
简化示意图
发布日期: 2019-04-24
| 更新日期: 2024-07-24

