在轻负载时可通过MODE引脚配置三种工作模式,即Eco-Mode™、Out-Of-Audio™ (OOA) 和强制连续导通模式 (FCCM)。OOA模式是一种独特的控制特性,可将开关频率保持在可听频率以上,并将效率降至最低。TPS566235提供全面的保护特性,包括OVP、UVP、OCP、OTP及UVLO。该器件的结温范围为-40°C至125°C,采用3.0mm x 2.0mm HotRod™封装。
特性
- 输入电压范围:4.5V至18V
- 输出电压范围:0.6V至7V
- 在室温下具有±1%基准电压
- 支持6A连续输出电流
- D-CAP3™架构控制,实现快速瞬态响应
- 集成25mΩ和12mΩ RDS(on) 功率FET
- 低静态电流:108µA
- 可通过MODE引脚配置Eco-Mode™、Out-Of-Audio™和FCCM模式
- Out-Of-Audio™轻负载运行,开关频率超过25kHz
- 支持预偏置启动功能
- 600kHz开关频率
- 内部1ms软启动
- 支持陶瓷输出电容器
- 电源良好指示器
- 逐周期谷值过流保护
- 非锁存OC、OV、UV、OT和UVLO保护
- 3.0mm×2.0mm HotRod™ VQFN封装
- 使用TPS566235并借助WEBENCH®电源设计器创建定制设计方案
应用
- DTV和STB
- 交换机和路由器
- 服务器和企业级SSD
- 监控和单板计算机
- 分布式电源系统
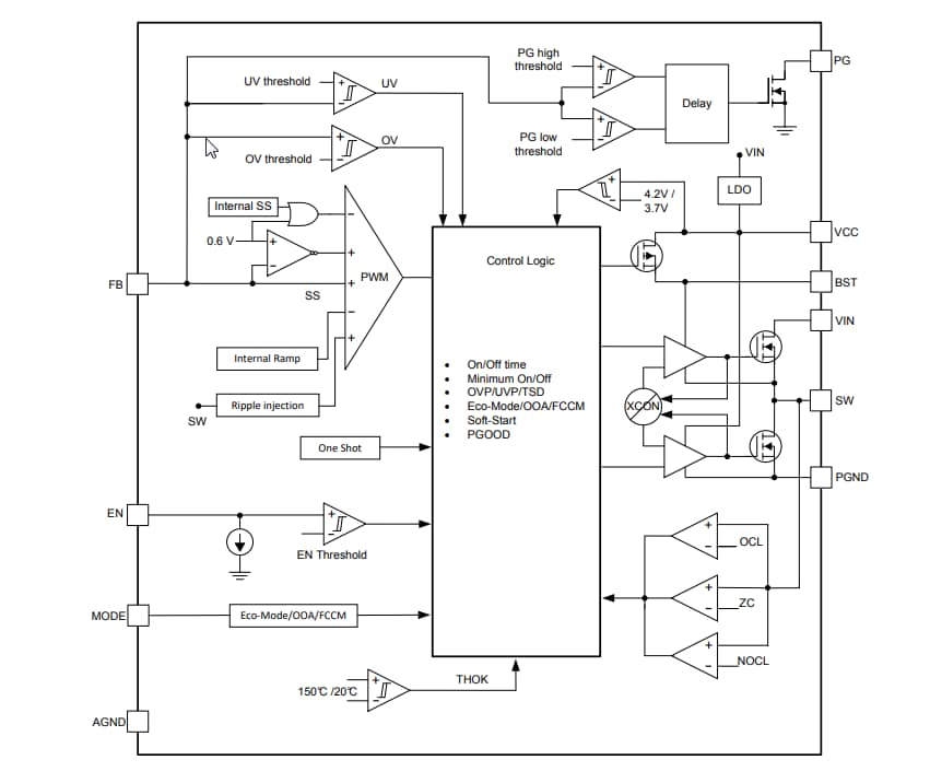
框图
典型应用
发布日期: 2019-05-21
| 更新日期: 2023-09-21

