在自动降压或升压模式下(EN = 1,MODE = 1),施加输入电源后,该器件会将输入电压旁路到输出,同时还能为备用超级电容器充电。当输入电源已断开或低于输出目标电压时,TPS61094将进入升压模式,并通过备用超级电容器调节输出电压。TPS61094在此模式下消耗60nA静态电流。TPS61094支持真关断模式(EN = 0,MODE = 1)和强制旁路模式(EN = 0,MODE = 0)。在真关断模式下,TPS61094将负载与输入电源完全断开。在支持强制旁路模式时,TPS61094通过旁路开关直接将负载连接到输入电压并且仅消耗4nA电流,从而延长电池寿命。
特性
- 宽电压和电流范围
- 输入电压范围:0.7V至5.5V
- 启动时的最小输入电压:1.8V
- 可编程升压输出电压,设置范围为2.7V至5.4V
- 可编程降压充电终止电压,设置范围为1.7V至5.4V
- 可编程降压充电输出电流,设置范围为2.5mA至600mA
- 可调节电流限制
- 旁路模式
- 使能模式
- 轻负载效率
- 同步整流
- 固定UVLO
- 超低静态电流
- 在升压模式或降压充电模式下为60nA
- 在强制旁路模式下为4nA
- 由模式和EN引脚控制的四种工作模式
- 2mm × 3mm、12引脚WSON封装
- 高效率和功率容量
- 最小电感器谷值电流限制:1.4A
- 两个60mΩ (LS)/140mΩ (HS) MOSFET
- 旁路开关电阻:100mΩ
- 开关频率:1MHz
- 轻负载时自动snooze模式运行
- 效率高达92.3%(VIN = 3V、VOUT= 3.6V和IOUT = 10µA时)
- 效率高达96.3%(VIN = 3V、VOUT= 3.6V和IOUT = 100mA时)
- 丰富的保护特性
- 输出短路
- 热关断
应用
- 燃气表/水表
- 便携式医疗设备
- 能量收集
规范
- 输入电压范围:0.7V至5.5V
- 输出电压范围:2.7V至5.4V
- 开关电流限制:2A(典型值)
- 1个稳压输出
- 开关频率范围:500kHz至1000kH
- IQ:0.0001mA(典型值)
- 最大占空比: 92%
- 工作温度范围
- -40°C至+125°C
- -40°C至+85°C
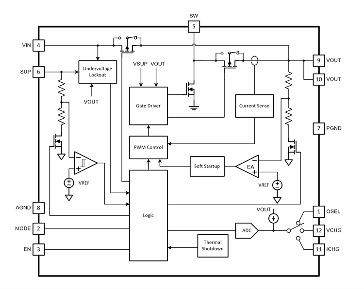
框图
发布日期: 2021-11-05
| 更新日期: 2022-03-11

