通过DCS控制拓扑结构,TI TPSM82902降压式转换器支持±1%的高输出电压 (VOUT) 精度。该器件的宽输入电压范围为3V至17V,支持各种标称输入,如12V电源轨、单电池或多电池锂离子以及5V或3.3V电源轨。TPSM82902在轻载时自动进入节能模式(如果选择自动PFM/PWM),以保持高效率。此外,为了在微小负载下提供高效率,该器件具有4µA的典型低静态电流。AEE,如启用,可在VIN 、VOUT 和负载电流范围内提供高效率。 TPSM82902包括一个MODE/Smart CONF输入,用于设置内部/外部分压器、开关频率、输出电压放电和自动节能模式或强制PWM操作。
TPSM82902采用小型11引脚MicroSiP封装,尺寸为3.0mm x 2.8mm x 1.6mm,集成1μH电感器。
特性
- 在广泛的占空比和负载范围内具有高效率
- IQ 为4µA(典型)
- RDS(ON) :62mΩ(高侧)和22mΩ(低侧)
- 3mm x 2.8mm x 1.6mm MicroSiP™封装
- 连续输出电流:高达2A
- 温度(-40°C至125°C)范围内,反馈电压精度为±0.9%
- 可配置输出电压选项:
- VFB 外部分频器:0.6V至5.5V
- VSET 内部分频器,16个选项:0.4V 至5.5V
- 带100%模式的DCS控制拓扑结构
- 使用 TPSM82902 使用 WEBENCH® 功率 设计器创建一个自定义设计
- 通过MODE/S-CONF引脚实现灵活性
- 切换频率:2.5MHz或1.0MHz
- 强制PWM或自动 (PFM) 节能模式,提供动态模式切换选项
- 自动效率提高 (AEE)
- 输出放电开/关
- 高度灵活且易于使用
- 优化引脚分配,用于单层路由
- 精密使能输入
- 电源正常状态输出
- 可调整的软起动和跟踪
- 无需外部自举电容器
应用
- 数据中心和企业计算
- 有线网络
- 无线基础设施
- 工厂自动化和控制
- 测试与测量
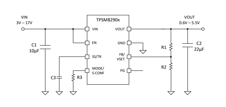
简化原理图
效率与输出电流
发布日期: 2023-01-20
| 更新日期: 2023-06-21

