Vicor DCM3623隔离稳压DC-DC转换器

Vicor DCM3623是一种隔离稳压DC-DC转换器,可从宽泛的未稳压输入生成隔离式稳压输出。凭借其高频零电压开关 (ZVS) 拓扑结构,DCM3623转换器可在整个输入电压范围内始终提供高效率。模块化的DCM 3623转换器和下游的DC-DC产品支持高效的功率分配,提供卓越的电力系统性能,并将各种未稳压电源连接到负载点。DCM3623适用于各种应用,包括可在72和110VDC标称系统内使用3000VDC隔离电压和宽泛的43-154VDC输入电压范围的铁路。

特性

  • 五个输入电压系列
    • 15V (9-75V)
    • 24V (18-36V)
    • 28V (16-50V)
    • 30V (9-50V)
    • 48V (36-75V)
    • 100V (43-154V)
  • ZVS高频率开关,支持低矮型的高密度滤波
  • 峰值效率接近93%
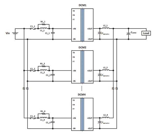
  • 最多可以有8个装置并行运行,其共享策略允许阵列内使用不同的线路电压
  • 过电压、过电流、紫外线、短路和热保护 

应用

  • 工业
  • 过程控制
  • 交通运输/重型设备
  • 国防/航空航天

视频

应对挑战的解决方案

Vicor DCM3623隔离稳压DC-DC转换器

应用电路

发布日期: 2018-01-09 | 更新日期: 2025-09-12