Vicor MPRM28A VI Chip® PRM™开关稳压器
Vicor MPRM28A VI Chip® PRM™开关稳压器是一种高效转换器,可对14.0VDC到50.0VDC输入电压进行调节以生成26.0VDC到50.0VDC的输出电压。ZVS升降压拓扑实现了高开关频率和高转换效率。高开关频率降低了无功元件的尺寸,实现了高达667W/in3的功率密度。全VI Chip封装 (32.5mm x 22.0mm x 6.73mm) 与标准的拾取放置以及表面贴装组装工艺兼容,具有平面热接口区域和优异的导热性。此系列稳压器可配置为自适应回路输出调节,以利用独特的前馈方案对隔离PoL电压进行精确调节,而无需遥感和电压反馈。特性
- 28V输入(14.0V至50V),非隔离ZVS升降压稳压器
- 26.0V至50.0V可调输出范围
- 200W输出功率,面积1.11in2
- 满载时典型效率为95.5%
- 667W/in3 (42W/cm3) 功率密度
- 4.7MHrs MTBF(MIL-HDBK-217 Plus元件计数法,+25°C)
- 全VI Chip®封装,32.5mm x 22.0mm x 6.73mm
应用
- 陆地/空中/海上无人驾驶车辆/无人机
- 通信
- 雷达
- 机动武器
规范
- 温度范围
- -55°C至+125°C内部工作温度范围
- -65°C至+125°C储存温度
- 重15g
- 符合MSL 4等级
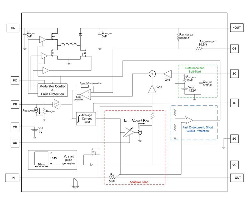
功能框图
发布日期: 2021-04-02
| 更新日期: 2022-03-11
