特性
- Arm® Cortex®-M4F处理器内核
- 完整的Arm标准调试支持
- 全面的Arm标准跟踪支持
- 内部存储器:高达480KB的SRAM
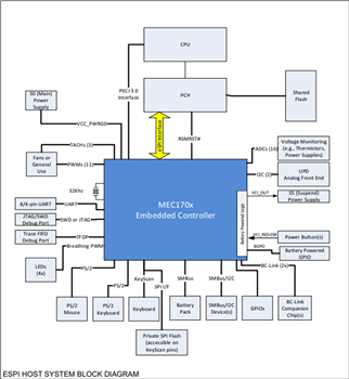
- 增强型串行外设接口 (eSPI) - 符合Intel eSPI规范
- 支持19MHz到33MHz的LPC总线频率
- 四个基于EC的SMBus 2.0主机控制器
- 五个独立的硬件驱动PS/2端口
- 一个四路串行外设接口 (SPI) 控制器
- 18 × 8中断功能多路复用键盘扫描矩阵
- 四个呼吸/闪光式LED接口
- 多用途AES加密引擎:硬件支持ECB、CTR、CBC和OFB AES模式
- 加密哈希引擎:支持SHA-1、SHA-256、SHA-512
- 公钥加密引擎:硬件支持RSA和椭圆曲线公钥算法,以及1024或2048位的RSA密钥长度
- 真随机数发生器:1K位FIFO
- 单调计数器
- 符合RoHS指令
The Microchip Technology MEC1703 Embedded Controller is available in WFBGA-144 and WFBFA-169 packages.
规范
- 18x8 keyboard scan matrix
- Customer programmable RAM
- eSPI, LPC, I2C host interfaces
- Crypto engine
- Deep sleep S5
- 2 fan tachometer inputs
- 48MHz max operating frequency
- 8024 keyboard controller
- 480KB (Code + Data) code storage
- 32KB data RAM
- 2KB EEPROM
- 148 GPIO
- 144-WFBGA (SZ) package
- 4 LED
- 8 Analog to Digital Converters (ADC)
- 2 BC links
- 1 AMD SB-TSI
- 5 ACPI interfaces
发布日期: 2017-12-27
| 更新日期: 2022-04-04

