特性
- 内部功率MOS同步整流
- 内部补偿
- 电缆压降补偿
- I2C总线受控
- 输入电压范围:6V至26.4V
- 3V至20V,具有20mV(最小值)步进Vout设置
- 压摆率控制:30mV/μs(最大值)
- 0.1A至3A,50mA步进Iout设置
- 内嵌放电功能
- 两个可编程开关频率,带可选时钟抖动
- 看门狗定时器由I2C设置
- 可配置的中断引脚
- 软启动
- 保护特性:
- 过压保护 (OVP)
- IPEAK保护
- 过热保护 (OTP)
- 短路保护 (SCP)
- 欠压闭锁 (UVL)
- 上电引脚
- 可编程恒定电流限制
- 采用QFN 3mm x 4mm 24L封装
应用
- 交流适配器
- USB集线器
- PC显示器
- 智能电视
- USB-PD
框图
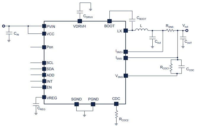
应用电路图
视频
发布日期: 2021-01-07
| 更新日期: 2022-06-28

