![]() |
||
|
无刷直流电机解决方案
|
||
TI Winning 解决方案
|
|
查看该无刷直流电机驱动器解决方案(为多种 BLDC 电机应用提供可编程处理,并提供 100V MOSFET 驱动器对大扭矩电机进行高级控制)。TI Winning 解决方案包含: LM5101BMA - 100V MOSFET 驱动 补充资料: TI 电机解决方案指南 解决方案主要特性
|
点击彩色方框 |
|
| |
|
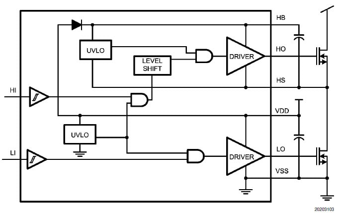
LM5101BMA
LM5101BMA - 100V MOSFET 驱动
LM5100A/B/C 和 LM5101A/B/C 高压栅极驱动器用于驱动同步降压或半桥配置的高侧和低侧 N 沟道 MOSFET。浮空的高侧驱动器能够在高达 100V 的电源电压下工作。"A" 版本提供完全的 3A 栅极驱动,而"B" 和"C"版本分别提供 2A 和 1A。输出通过 CMOS 输入阈值(LM5100A/B/C)或 TTL 输入阈值(LM5101A/B/C)进行控制。集成了一个高压二极管,用于为高侧栅极驱动自举电容器充电。具有一个鲁棒的电平移位器,可高速工作,仅消耗很低功耗,同时进行从控制逻辑到高侧栅极驱动器的彻底的电平转换。
|
图片仅供参考。其他 引脚/封装组合可供选择。 补充资料
|
简化方框图![]() |
|
LM3S8971
LM3S8971 - Stellaris® 集成式电机控制/驱动器
Stellaris® LM3S8971 微控制器基于 ARM® Cortex™-M3 控制器核心,其工作频率高达 50 MHz,并带有 256 kB 的闪存和 64 kB SRAM。LM3S8971 还带有 10/100 以太网 MAC/PHY、一个 CAN 控制器、一个 SSI / SPI 控制器、和一个 UART,实现实时工业连接功能。LM3S8971 微控制器还具有高级运动控制特性,包括 6 路运动控制 PWM 输出(有死区)、一路正交编码器输入(实现精密位置监控)、和一路故障保护输入(实现低延迟关断)。该微控制器还有智能模拟功能,包括 1 个模拟比较器和 8 个通道的高精确 10 位模数转换——并能以 1MSPS 的速度进行采样。
|
图片仅供参考。其他
补充资料引脚/封装组合可供选择。
|
功能图![]() |
AMC1200
AMC1200 - 隔离放大器
AMC1200 是一款精密的隔离放大器,其输出与输入电路之间由一个抗磁干扰能力强的二氧化硅(SiO2)势垒隔离。该势垒经 UL1577 和 IEC60747-5-2 认证,可提供高达 4000 VPEAK 的电隔离。当与隔离型电源配合使用时,该器件可防止高共模电压线路上的噪声电流进入局部接地并干扰或损坏敏感电路。
AMC1200 的输入经优化,适于直接连接分流电阻或其他低压电平信号源。该器件具有优秀的性能,能够精确控制电流,从而降低系统级功耗,并且降低扭矩波动(尤其是在电机控制应用中)。
特点
|
应用
![]() |
功能图![]() |
|
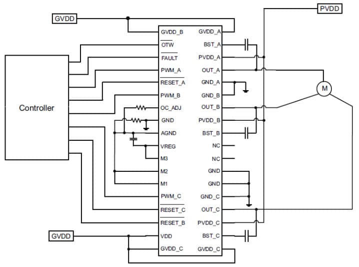
DRV8312
DRV8312 - 3相无刷直流电机驱动
DRV8312/32 是带有高级保护系统的高性能、集成式三相电机驱动器。得益于功率 MOSFET 的低 RDS(on) 和智能栅极驱动设计,这些电机驱动器的效率可高达 97%,因此可以使用更小电源和散热器,是节能型应用的理想选择。
DRV8312/32 需要两个电源,一个电压为 12 V,用于 GVDD 和 VDD,另一个高达 50V,用于 PVDD。DRV8312/32 可工作在高达 500-kHz 的开关频率,同时仍保持精密控制和高效率。它们还有创新的保护系统,保护器件,防止各种故障可能对系统造成的损坏。
特点
|
应用
![]() |
应用简图![]() |
|











