TI CDCDB803是一款DB800ZL衍生缓冲器,达到或超过DB800ZL规范中的系统参数。此外,该缓冲器符合或超出DB2000Q规范中的参数。
CDCDB803时钟缓冲器采用6mm × 6mm、 48引脚VQFN封装。
特性
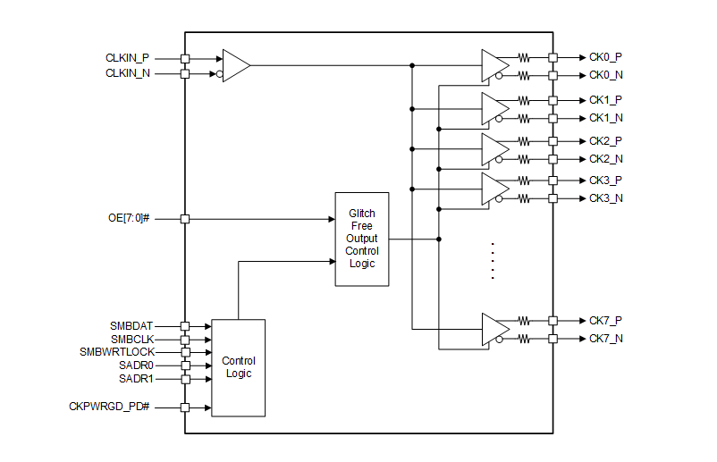
- 8个LP-HCSL输出,带可编程集成85Ω(默认)或100Ω差分输出终端
- 8个硬件输出使能 (OE#) 控制
- PCIE Gen5滤波后的附加相位抖动:<25fs,RMS(最大值)
- DB2000Q滤波后的附加相位抖动:<38fs,RMS(最大值)
- 支持PCIe Gen 4和Gen 5公共时钟 (CC) 和单独参考 (IR) 架构:
- 与扩频兼容
- 输出至输出偏移: <50ps
- 输入至输出延迟: <3ns
- 故障安全输入
- 可编程输出转换率控制
- 9个可选SMBus地址
- 3.3V内核和IO电源电压
- 硬件控制的低功耗模式 (PD#)
- 电流消耗:72mA(最大值)
- 6mm × 6mm、48引脚VQFN封装
应用
- 微服务器和塔式服务器
- 存储区域网络和主机总线适配器卡
- 网络附加存储
- 硬件加速器
- 机架式服务器
系统示意图
功能框图
发布日期: 2021-10-08
| 更新日期: 2023-12-18

