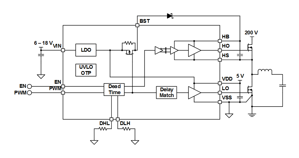
LMG1210允许用户选择最佳自举二极管为高侧自举电容充电,从而在各种应用中实现最佳性能。当低侧不导通时,内部开关会关闭自举二极管,以防止高侧自举过度充电,并将反向恢复电荷降至最低。GaN FET上额外的寄生电容最多可降至低于1pF,从而减少额外的开关损耗。LMG 1210提供两个控制输入模式:独立输入模式 (IIM) 和PWM模式。独立输入模式允许每个输出由专用输入独立控制。在PWM模式下,两个补偿输出信号由单个输入产生,用户可将每个沿的死区时间从0ns调节为20ns。LMG1210在–40°C至125°C的宽温度范围内工作,采用低电感WQFN封装。
特性
- 高达50MHz运行频率
- 10ns典型传播延迟
- 3.4ns高侧转低侧匹配
- 最小脉冲宽度:4ns
- 两个控制输入选项
- 具有可调死区时间的单个PWM输入
- 独立输入模式
- 1.5A峰值拉电流和3A峰值灌电流
- 外部自举二极管可实现灵活性
- 用于适应电压轨的内部LDO
- 300V/ns的高CMTI抗扰度
- HO转LO电容低于1pF
- UVLO和过热保护
- 低电感WQFN封装
应用
- 高速直流-直流转换器
- RF包络跟踪
- D类音频放大器
- E级无线充电
- 高精密电机控制
框图
发布日期: 2019-03-05
| 更新日期: 2023-07-27

